Jump to content

Recommended Posts

Posted

Hello I would like to ask, which azimuth should to define in pv panels in my project in order to follow exactly the same azimuth with tiled roof.
The tilt angle I defined it without any trouble. But I defined the house azimuth angle equal to -64.6. When I define the same azimuth angle to pv panels I have the below reuslt.

image.thumb.png.b25c8ca1328e728c043128a2955430aa.png

How can I solve it?
Which azimuth angle should define in pv panels in order to follow the tiled roof?

Posted
Just now, Michalis Angeli said:

Hello I would like to ask, which azimuth should to define in pv panels in my project in order to follow exactly the same azimuth with tiled roof.
The tilt angle I defined it without any trouble. But I defined the house azimuth angle equal to -64.6. When I define the same azimuth angle to pv panels I have the below reuslt.

image.thumb.png.b25c8ca1328e728c043128a2955430aa.png

How can I solve it?
Which azimuth angle should define in pv panels in order to follow the tiled roof?

image.thumb.png.5d0161985e4fb47c334ef3b30082b601.png
I attach another one picture to be more clearly

Posted

Dear Michalis Angeli,

I understand that creating your project in the 3D scene can be a bit challenging at times. Allow me to introduce another method for constructing your project. Here's how to do it:

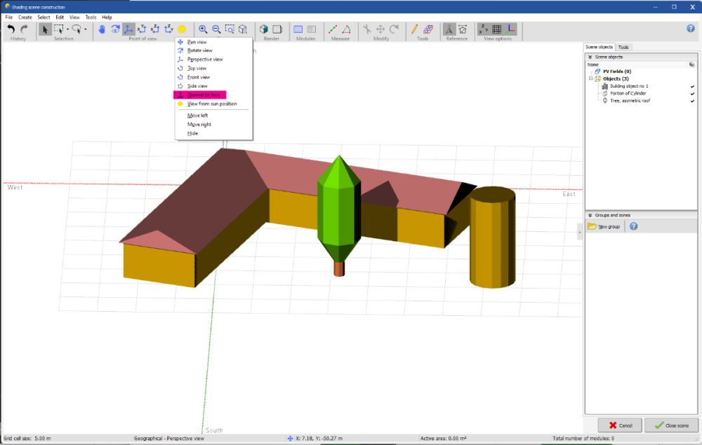
Right-click on the menu bar where "point of view" is located, and then click on "normal to face." This will reveal the "normal to face" button in the menu:

image.thumb.png.1db23acef2859186eb7b3b256fd19a15.png

Afterward, your 3D scene should be set to the realistic view for rendering.image.thumb.png.5344828728c994c625f8e1b72924f5dd.png

Following this, you need to click on the surface of your roof. In my example, I clicked on the left roof. To verify if the roof is selected, you'll notice that the color is slightly different from the rest of the building:
image.thumb.png.31cd3e420da1d372332f28347bb0d9b4.png

After clicking on "normal to face" in the "point of view" menu, you'll notice that the view has changed to align with the normal of your selected face:
image.thumb.png.edb9a58848d7f16eefebee5d68a62fb6.png

Then, you can create a single PV table by using the "Draw" button located in the "Tools" menu.image.thumb.png.1486e45667290c9b78613d7a91c52ebe.png

 

Following this, draw a rectangle of the size you desire on the surface of your roof.

You can later modify the created zone to align with your table. To do this, double-click on the created zone table and make the necessary adjustments.

You can also view in basic parameters to check the orientation of your table.

If you require further assistance with this topic, please don't hesitate to reach out to me.

 

Regards,

Muhammed

 

Posted

Dear Michalis Angeli,

 

This is not a problem with the trial version.

You need to follow my tutorial precisely, as outlined below.

To activate the button, click on the surface of your roof.

After that, you can proceed with my tutorial.

Regards,

Muhammed Sarikaya

Create an account or sign in to comment

You need to be a member in order to leave a comment

Create an account

Sign up for a new account in our community. It's easy!

Register a new account

Sign in

Already have an account? Sign in here.

Sign In Now
×
×
  • Create New...