Jump to content

Recommended Posts

Posted

Hey guys!

I'm starting to work on a hilly project where it would be best to have the distances between tables generated according to the slope of the ground.

Looking from the south, when the slope is going up, the tables need less distance between each other and vice versa.

I already generated a 3D sample project using a XYZ-type csv. file and I can define the area of the tables which adapts to the ground on the east-west direction but the rows' pitches are a constant value. It should possible be with an Autocad plugin called Rated Power and I also think Helios3D, but I can't find the function for PVsyst...

Thank you!

Oliver

Posted

Hi Oliver,

In PVsyst the N-S slope can not be determined automatically.

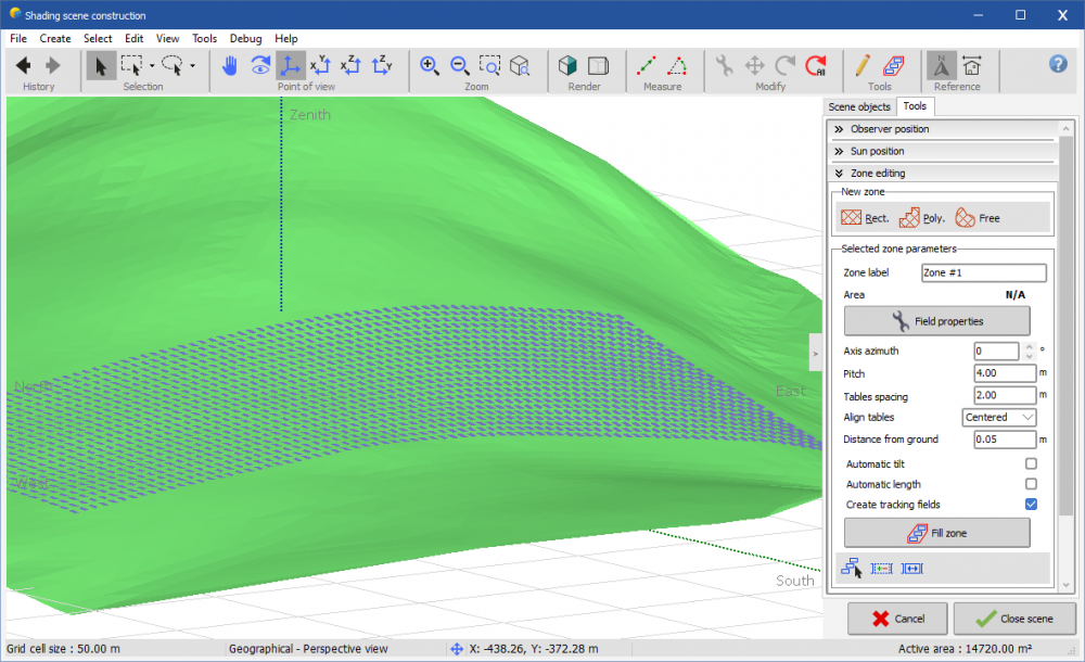
But you can create your shading scene in a third-party software such as AutoCAD or Helios3D as you say and import it subsequently into PVsyst (DAE, PVC, 3DS, H2P files are supported by PVsyst). You can also create your shading scene directly in PVsyst and using the zone editing tool to create trackers with the appropriate parameters. The trackers thus created will follow the ground of your hill, and you can subsequently adjust their position and orientation if necessary:

1.thumb.png.64b15c9b664bbb30e0dd986487324b94.png

 

In PVsyst 7.2, you'll also find the backtracking management tool. It can provide you with valuable information about mutual shadows and electrical losses between your trackers:

2.png.1972798a81c0cea82e8c71975b27886e.png

Posted

If I understand correctly, then it is not possible using only PVsyst to get the rows distance automatically set?

This is the top view that has a constant distance between the rows:

img1.JPG.133288d90958a7dd1476e3f5d540bac9.JPG

sample top view

 

On 3D view it's possible to see that the ground is sloped in all ways and in east-west direction it changes the tilt of the tables:

img2.thumb.JPG.4258668c0616032306518a4f63fa9661.JPG

sample 3d view

 

This screenshot is from a software called PVCase, where it automatically calculates the distance of the rows according to the slopes and I would love to achieve the same results with PVsyst :)

img3.JPG.6f483d0f1532e3f553219cdbae881dcb.JPG

Create an account or sign in to comment

You need to be a member in order to leave a comment

Create an account

Sign up for a new account in our community. It's easy!

Register a new account

Sign in

Already have an account? Sign in here.

Sign In Now
×
×
  • Create New...